地址:哈尔滨市南岗区铁路街135号


一、考试在即
不管是2023年护士执业资格考试报名通知或是湖北省2023年度卫生专业技术资格考试预报名的通知发布,都预示着2023年卫生专业技术资格考试已经拉开帷幕了!备考准备和计划该提上议程了!



二、报名系统注册
即日起,未使用过新版报名系统的同学可以进行网上报名系统操作,今天小编就来带大家看一下网上报名系统操作流程~
操作流程
登陆国家卫生健康委人才交流服务中心,点击全国卫生专业技术资格考试,网上报名

第一步:点击注册信息,未使用过新版报名系统的考生均需重新注册

大家一定要反复核对个人信息,因为一旦提交,将无法自行修改!

第二步:返回登陆页面,重新登陆

登陆成功后,接下来我们按要求完善个人信息

第三步:点击上传照片,下载照片审核处理工具,照片一定要用白底的哦

照片上传成功,接下来我们来填写学历信息

第四步:按要求填写学历、学位信息。系统与学信网联网,以后报名更加方便啦

第五步:绑定微信


考生需要绑定本人微信,以便及时接收考试重要信息,微信绑定成功后,我们就完成了报名注册,耐心等待考试报名就可以啦~
2023年卫生资格考试具体报名安排和操作流程暂未公布,请持续关注国家卫生健康委人才交流服务中心官网或关注我们微信公众号的信息更新,小编也会通知大家。
三、报名常见问题
报名在即,很多考生对于报名存在很多疑问,比如:工作年限要怎么计算:是取得职称证书满一定年限?还是毕业满一定年限?
针对大家一些常见问题,我们做了整理并解答,希望对大家的报名有一定的帮助。
01非全日制学历可以报考主治医师吗?
可以,只要学信网可查即可。
02非全日制学历可以报考药学/中药学职称吗?
初级士:报考初级士时需要全日制学历。
初级师:报考初级师时未取得初级士资格,需要全日制学历;
报考初级师时已经取得初级士资格,不要求全日制学历。
03报考卫生资格考试工作年限要怎么计算?
主治医师:有关工作年限的要求,是指注册执业医师后,取得相应学历前后从事执业医师工作时间的总和。工作年限计算截止到考试前一年度的年底。
药护技:有关工作年限的要求,是指取得上述学历前后从事本专业工作时间的总和。工作年限计算截止到考试前一年度的年底。
04考主治医师一定要规培吗?
根据2022年主治医师报考条件:
(1)中专、大专学历满足执业医师注册后的工作年限即可报考,不要求规培证。
(2)具备大学本科学历或学士学位,注册执业医师工作4年后报考,也可以不要求规培证。其余情况报考内科主治医师是需要规培证的。
另外,各地区对报考条件要求不完全一致,如广东地区2022年报考主治医师规培证是必备条件。各位考生需要以考试当年所在地报考政策为准。
05卫生资格考试报名需要社保吗?
根据各地区2022年卫生资格考试报名情况来看,大部分地区是不要求社保的。
但小编提醒大家,各地区政策不同,如北京部分考点2022年考试报名新增社保要求。各位考生还是需要以考试当年所在地报考政策为准。
06报名时有学位证书没有学历证书可以吗?
每个地区对报名材料的要求不完全相同,有的地区要求同时持有学历证书和学位证书,有的地区要求学历证书或者学位证提供一个就可以,具体以考试所在地通知为准!
07药学职称,可以考护师吗?
正常情况下,所学专业须与报考专业对口(或相近)。
简单来说,就是护理、药学、医师等专业不对口或不相近的,基本只能报考本领域的职称。(个别地区有特殊性政策除外)
例如学药学类专业的,只可报考药学类资格,不可报考护理类资格,如此类推。但是近2年,各地政策逐渐放宽,有的地区是可以跨专业报考的,所以要以当地报考条件为准。
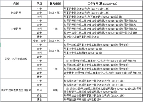
卫生资格考试学历及工作年限对照

★一般而言,报名参加2023年度卫生专业技术资格各类别考试的人员,其学历取得时间和从事本专业工作年限均截止2022年12月31日。
以上的综合整理希望对大家做考前准备能有所帮助!