学会新闻

联系我们

哈尔滨市南岗区医美职业技能培训学校
电话:0451-83333339
地址:哈尔滨市南岗区铁路街135号

学校新闻

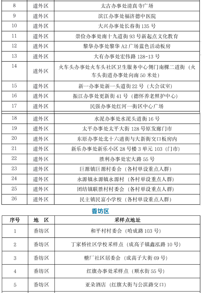
哈尔滨市十八区县便民核酸采样点公示名单

更新时间:2022-04-11 10:02:58点击次数:660次

根据哈尔滨市应对新型冠状病毒感染肺炎疫情工作指挥部第58号公告,全市中小学、托幼机构自4月12日起,分期分批有序恢复线下教学。为广大师生学生家属复课提供便利,我市于4月10日起启用以下采样点提供核酸检测服务,服务时间为早8时—晚18时。

注:学校统一组织的核酸检测时间和地点请联系本校确认。

image.png

image.png

image.png

image.png

image.png

image.png

image.png

image.png

image.png

image.png

image.png

image.png

image.png

image.png

image.png

image.png